我们非常重视您的个人隐私,当您访问我们的网站时,请同意使用所有cookie。有关个人数据处理的更多信息可访问《隐私政策》
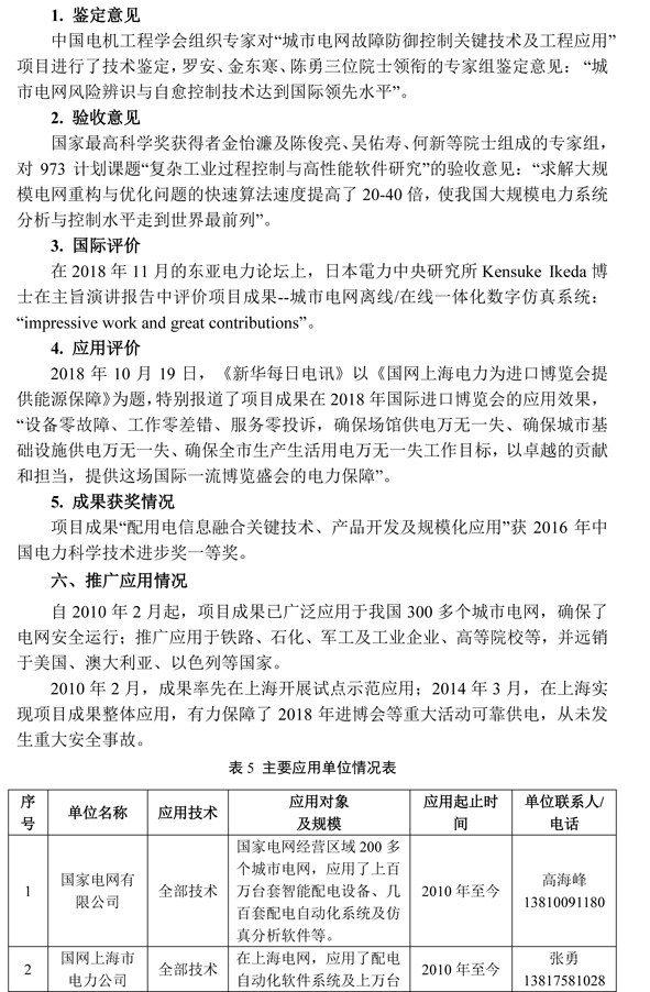
电子采购平台
2019-01-02
分享
相关推荐
2025-10-16
携手金风科技,共创绿色未来 ——长江股份充气柜首批DQC-72.5kV环保气体绝缘柜顺利通过验收
筑牢安全防线,大全默勒开展应急疏散演习活动
2025-10-11
蓄力深耕,笃行奋进|南京大全电气召开金秋营销工作会议
公司始终保持旺盛的创新活力,站在行业前沿,引领行业进步,用先进的技术和产品、实现节能、环保、提质、降耗的目标,为建设资源节约型、环境友好型社会持续做出贡献
立即咨询